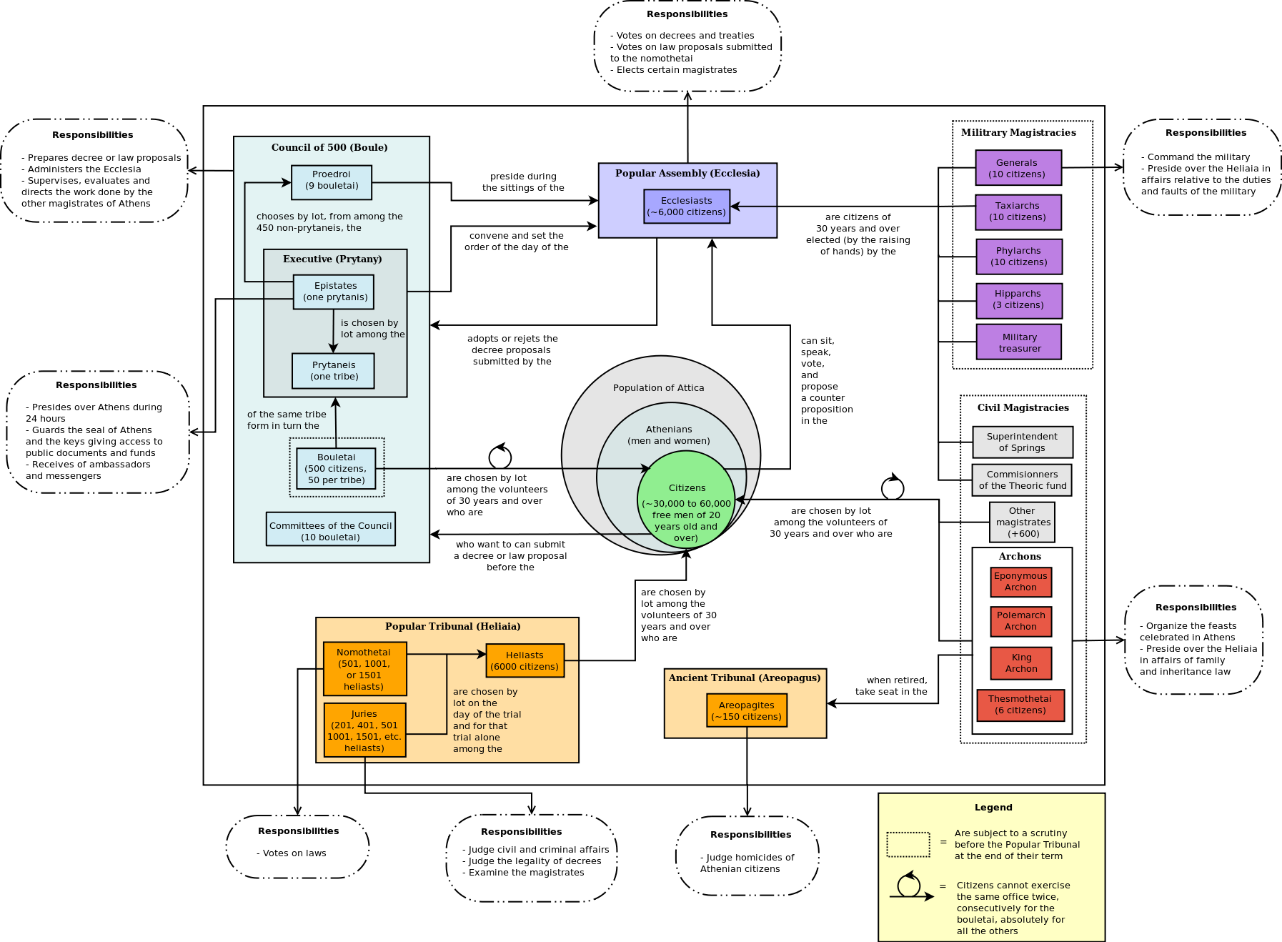
class: center, middle # Democracy in Ancient Athens *Theories of Democracy at Shoshin College* October 2024 --- # Agenda 1. Introductions 1. System 1. History 1. Context --- # Newspeak House https://newspeak.house --- # Shoshin College https://shoshincollege.org --- # Democracy --- # Brief History --- # Assemblies --- # Aletheia --- # Boule --- # Democracy in Ancient Athens * assemblies * participation * public debates * exclusion --- class: no-padding  ---  --- # Sortition --- # Ostracism --- # Persons * [Cleisthenes](https://en.wikipedia.org/wiki/Cleisthenes) * [Solon](https://en.wikipedia.org/wiki/Solon) * [Ephialtes](https://en.wikipedia.org/wiki/Ephialtes) * [Pericles](https://en.wikipedia.org/wiki/Pericles) * [Demosthenes](https://en.wikipedia.org/wiki/Demosthenes) --- # Books * [The Dawn of Everything](https://en.wikipedia.org/wiki/The_Dawn_of_Everything) by David Graeber, David Wengrow * [Athenian Constitution](https://en.wikipedia.org/wiki/Constitution_of_the_Athenians) by Aristotle * [The Shortest History of Democracy](https://www.johnkeane.net/portfolio_page/the-shortest-history-of-democracy/) by John Keane * [Open Democracy](https://press.princeton.edu/books/hardcover/9780691181998/open-democracy) by Hélène Landemore